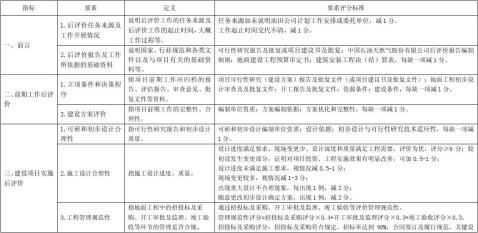
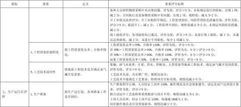
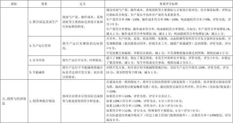
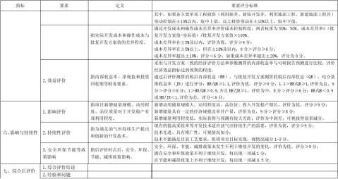
建设项目后评价报告评分标准





第二篇:建设项目效益评价学习报告
建设项目效益评价学习报告
1、概述:
项目的效益评价是建设项目后评价的核心内容之一,是根据项目开始建设后所覆盖区域国民经济的发展、有关技术经济政策的调整以及通车后公路交通量的发展实践,利用可掌握的较新的统计资料(包括投资、成本、收益、交通量等)和更现实的技术参数对项目的发展前景做出进一步的预测,将项目投产后实际达到的和基于预测的指标与项目投资决策前分析、预测、估算的指标进行比较分析,真实、全面地总结评价项目前评价工作的质量,鉴定项目评价决策和项目投产后经济效益发挥的准确程度,并从中吸取经验教训,为正在投产营运的项目和以后建设同类项目,如何提高经济性、合理性,取得良好的经济效益,提出可行的措施与建议。
2、 经济效益费用分析:
2.1分析方法:
本项目经济费用效益分析是按照资源合理配置的原则从国家整体角度考察项目的效益和费用,采用“有无对比法”,即将威海~乌海公路天津西段项目建成后发生的各种费用、效益与假定评价项目不实施的情况下发生的各种费用、效益进行比较,来确定评价项目费用与效益。
2.2主要评价参数:
1. 社会折现率
2. 贸易费用率
3. 影子汇率
4. 残值
2.3 费用调整
根据国家发展和改革委员会的规定,大型建设项目要进行经济效益费用分析。与工程可行性研究报告相同,相关费用和成本需要计为经济费用或者经济成本,除此之外,国家项目的补贴和项目向国家交纳的税金,由于不发生实际资源的增加和耗用,而是国民经济内部的“转移支付”,因此不计算为项目的效益或者费用,凡属于以上范畴的费用或者效益,应从项目费用或者收入中予以扣除。威海~乌海公路天津西段属于上述情况的包括:国内建设期贷款利息、供电贴费、税金等。
2.3.1 公路建设费用调整
在公路建设费用中,对主要材料费、土地占用费、税金、供电贴费、利息等项目进行调整,其他投入物按实际财务支出考虑,不作调整。
1. 主要材料的费用调整
2. 土地费用的调整
3. 其它费用调整
2.3.2 公路大修和养护费用调整
威海~乌海公路天津西段作为配套设施完善、技术装备精良、服务水平先进、管理手段现代化的高等级公路,其道路养护和运营管理成本相对较高。根据目前威海~乌海公路天津西段已投入使用的情况,2006~20xx年的养护费用按实际发生的费用计算。随着交通量的逐年增长,公路的破损程度也将逐年加大,因此公路每年所需的小修养护费用亦将同时增加,预计20xx年以后的年增长速度为3%。拟在20xx年对高速公路进行一次大修。进行公路大修年份的养护费按当年费用的50%计算。
2.3.3 收费站管理费用
管理费用是指高速公路建成后收费站及高速公路管理公司的管理人员的费用。考虑项目通车后的运营管理和收费站的设置,2006~20xx年的运营管理费用按实际发生的费用计算。评价期考虑职工工资及福利水平的提高,20xx年以后的管理费用按每年3%的速度增长。经济费用取财务费用不作调整。各年管理费用见表2-6。
2.3.4 汽车运输成本调整
汽车运输成本的计算参照了《Study of Prioritization of Highway
Investment and Improving Feasibility Study Methodologies》的研究成果,确定各种车型在一定车速、道路状况下的基本资源消耗,包括:燃料、润滑油、维修劳动时间及维修零件消耗等基础数据。同时根据本项目具体的地形条件、道路状况及特征年的交通状况作系数调整,以确定本项目特征年各种资源消耗,根据经济价格确定本项目特征年的汽车运输成本。
2.4 效益计算
在对项目进行国民经济评价时,从理论方面来说,应考虑项目完成后给项目影响区带来的全方位的效益,即包括直接经济效益和间接经济效益。但在实际计算中,由于目前对间接效益尚无统一规范的方法进行定量计算,所以目前对公路项目进行国民经济评价时,只能计算项目完成后预计给公路用户带来的直接经济
效益。
公路建设项目的效益主要包括以下六项,即公路晋级效益、缩短里程而产生的效益、减少拥挤效益、客车运行时间节约效益、公路减少交通事故而节约的费用、公路货损减少所节约的费用。
2.4.1 运输成本降低效益
2.4.2 旅客时间节约效益
2.4.3 交通事故减少效益
2.5 经济费用效益指标及计算
对本项目的建设费用、成本费用进行经济费用调整之后,根据项目完成后经济效益的计算结果,即可得出本项目经济费用效益分析的四项指标。
? 内部收益率(EIRR):反映项目对国民经济净贡献的相对指标;
? 经济净现值(ENPV):反映项目对国民经济净贡献的绝对指标;
? 经济效益费用比(EBCR);
? 投资回收期(N年)。
经济费用效益分析的净现金流量表参见附表1,计算结果参见表2-11。
表2-11 威海~乌海公路天津西段经济费用效益指标结果

2.6 敏感性分析
由于项目有许多不确定性因素难以预测,根据后评价的特点,针对最为敏感的两个因素,即由于交通量变化所引起的效益变化以及受物价上涨和许多不可预见因素引起的运营成本费用变化对项目进行敏感性分析,以估算项目可能承担的风险,确定项目在经济上的可靠性。本评价仅对威海~乌海公路天津西段成本上升、效益下降以及成本上升和效益下降同时发生的几种情况进行了分析,结果见表2-12。由表中计算结果可见,即使在成本上升15%

,效益下降15%的最不利情况下,内部收益率为9.6%,高于社会折现率8%,其他情况下经济效益费用分析结果均良好,内部收益率都大于社会折现率。这说明本项目在国民经济效益方面具有较强的抗风险性。
表2-12 经济费用效益敏感性分析结果表

2.7 经济费用效益分析结论
从以上对直接经济效益的计算结果可以看出,威海~乌海公路天津西段的经济效益情况良好。在成本和效益不发生变化的情况下,该项目的经济内部收益率为10.5%,高于8%的社会折现率,其它三项指标结果良好;在成本和效益发生较大幅度变化的条件下,该项目的经济内部收益率仍高于社会折现率,说明项目经济抗风险能力很强。因此,从经济效益评价角度看,该项目的建设实施是成功的。
建议结合威海~乌海公路天津西段自身的优势,优化沿线地区产业布局,同时对产业结构加以调整和升级,发展现代物流业、高科技产业和外向型经济,从而带动整个地区经济的发展,进一步发挥高速公路带来的经济效益。 3、 财务评价: 3.1 财务评价的目的及依据 3.1.1 财务评价的目的
财务效益评价与国民效益评价是建设项目经济评价的两个重要组成部分。国民经济评价侧重于考察项目对于整个社会或特定区域国民经济发展的贡献大小,其评价指标合格与否并不能说明项目本身作为一个经济系统其内部运营效果的好坏和所具有的获益能力。对这方面的考核需要通过项目的财务评价来实现。
一般来说,项目的财务评价是根据国家现行财税制度和价格体系,从项目本身财务收支平衡的角度出发,通过对项目资金投入和项目财务及营运状况的分析和预测,考察项目运营的财务获益水平和回收投资的能力,分析项目的盈利能力和清偿能力,据此判断项目的财务
可行性。由于威海~乌海公路天津西段是利用联合公司的形式来建设和运营的,因此,经国家批准,需要通过收取车辆通行费来偿还贷款,并弥补道路及附属设施(如监控、通讯、收费等系统)的日常维护保养和管理等方面的收支,为此有必要进行项目投资回收和收费还贷的财务效益评价。
3.1.2 财务评价的主要依据
本项目财务后评价参照国家计委及交通部有关建设项目经济评价的方法和规定,根据威海~乌海公路天津西段现状交通量及运营效果以及未来交通量的预测结果,判断其能否在规定期限内收回投资、偿还贷款并维持道路系统正常运转。主要依据的文献资料有:《津晋高速工程可行性报告》、工程决算报告、威乌高速公路有限公司历年来的资产负债表、损益表等。
3.2 项目建设及运营成本分析及预测
确定项目的财务成本是财务评价的前提。本项目的财务成本包括建设期的工程建设成本和运营期的养护管理成本两大部分。
3.2.1 项目建设投资情况
本项目始建于20xx年,20xx年年末竣工通行,三年总投资额达11.16亿元人民币,并在20xx年追加投资2.09亿元人民币。投资情况见表3-2-1。
表3-2-1 建设成本表 单位:万元

3.2.2 营运期养护费用、大修费用以及管理费用的统计和预测
根据威海~乌海公路天津西段的统计数据可以得到该项目自建成以来各年度(2006?2010)的公路养护费用和管理费用。随着公路使用年限的增加,维护材料和人工费用的增加,养护费用必然呈上升趋势。随着经济水平的提高和提高服务水平的需要,收费人员及其它有关管理人员的数量和人均费用也会逐年上涨。我们以实际获得的统计数据为基础,考虑一定的增长比例后可以得到威海~乌海公路天津西段全部营运期的养护费用和管理费用预测值,
3.3财务收益的分析计算
3.3.1 财务收益的来源、收费标准以及收入预测
3.4 财务评价指标的计算与分析
在计算项目财务评价指标时,与国民经济评价计算一样,将各年财务收益(车辆通行费收入)与财务成本按一定贴现率折现成20xx年的货币现值,统一编制成本?收益现值表。
1. 本项目财务评价基准折现率的确定
2.计算出成本?收益平衡表
3.财务评价指标计算
3.5 财务评价指标的敏感性分析
3.5.1 财务指标敏感性分析变动因素的确定
财务评价分析的目的在于了解和分析项目主要因素变化时对项目财务净效益的影响程度和财务净效益对主要因素变化的可接受的程度。对收费公路项目而言,直接的主要因素按两项考虑,即建设运营费用和收费收入。由于在项目后评价时,项目建设成本已经完全投入,因此以营运成本的增减变化来体现费用的变化,收入主要来自于收费,当然收费收入由交通量和收费标准所决定,但这里只考虑最根本的因素,否则分析就会变得繁复,如成本项目包括多项,逐项分析并无太多的意义。
在本项目敏感性分析中考察的财务评价指标有FIRR、FNPV、和FBCR和Pt。本报告针对成本上升同时财务收益下降0%,5%,15%的不利情况,进行敏感性分析,以判断其维持正常运营费用支出的财务平衡能力,从而评价其财务效益的抗风险状况。
3.5.2 财务指标敏感性分析
本敏感性分析计算过程中数据的选取分成两个时限,20xx年以前的数据中收入、投资和营运成本均以统计数据为准,不作变化。20xx年后的数据收入按降低0%,5%,15%三种情况,营运成本按增加0%,5%,15%三种情况,敏感性分析以四个参数组合成九种情况。
3.6 项目贷款偿还能力及计划
3.7 财务评价结论及建议
1. 后评价结果分析与结论
财务效益后评价表明:依据本项目目前实际财务收益、交通增长量及其正常发展趋势来看,在贷款利率及通行费标准不变的情况下,如果道路交通量正常增长,本项目能在正常期限内偿还全部贷款。
2. 可持续性发展目标及对策分析
在未来24年内,考虑到威海~乌海公路天津西段项目的可持续发展,包括设施(如覆盖全线的监控系统)的不断完善以及与路网规划中相关线路的联结和协调发展,根据目前采取的建设、养护和经营一体化的项目管理模式,若今后不再有国家和地方等外部投资,则需要进一步增大财务收益来支持和平衡发展所需费
用支出。故建议根据市场物价指数的变化,科学合理地制定收费标准,提高项目路段的使用效率,确保交通量的良性增长,使该项目获得更为满意的财务效益。
4 后评价与可行性研究评价指标对比分析:
4.1 经济评价指标对比分析
本报告和工可报告的相关参数具体数值见表4-2-1。
表4-2-1 经济评价指标对比

从工可阶段与后评价的评价指标对照表可以看出,评价指标之间存在着一定的差异。造成差异的原因是多方面的,其主要影响因素为:
1、 时间跨度的影响
前后两次评估的时间跨度达8年,此间我国正处于社会主义市场经济不断完善、经济实力不断增强的阶段,后期很多情况的出现是工可等前期工作阶段难以预料的。
2、 参数选取的影响
评价参数的选取不同,工可阶段评估的参数选取以20xx年为准,社会折现率取12%,此次评价则以20xx年为准,社会折现率取8%,这是造成后评价报告中ENPV指标值远大
于工可研报告的主要原因。
根据实际情况,选取20xx年中长期贷款利率作为财务基准收益率,其值为5.76%,高于工可报告中3.744%的财务基准收益率,从而使得后评价阶段项目的财务效益费用比和财务净现值与工可报告产生明显差异。
3、 工程造价的影响
项目实际投资低于工可报告中的投资估算,其建设实际完成投资额为13.25亿元,节约了近1亿元,这与项目建设里程减少、工程建设成本降低有关,投资规模的节省无疑增加了项目的经济效益。
4、 营运费用的差异
工可报告中管理费用估计偏高,与实际值相差较远,比如20xx年管理费用为328万元,而实际为215.09万元,实际发生值比工可预测值少了100多万元。
5、 车辆通行费收入的差异
从20xx年的收费收入看,实际发生值为5640.19万元,而工可报告给出的预测值为8673万元,后者是前者的近2倍,这与工可交通量预测过高有着直接联系。威海~乌海公路天津西段采用计重收费方式,而工可采用的是分车型方式收费,收费方式和收费标准的不同对收费收入会产生一定的影响。
5资金筹措方式的评价:
5.1 项目资金筹措方式
本项目采用的是结合市场化的收费公路融资模式。它涉及到中央财政投入、省市级地方投入,商业银行和政策性银行提供的贷款,其他则为有政府背景的公司上市募集资金和长期企业债券,以及外资和民间资本投资。从这样的结构中可以看出,政府投入资金、银行贷款、股权融资、债券融资、民间资金以及外资,则成为我国高速公路市场化融资的现金主要方式,尤其是银行信贷资金在我国高速公路的建设资金链中占据重要位置。
值得指出的是,该项目还得到了交通管理部门和各级政府的大力支持。交通部作为全国公路交通主管部门,对威海~乌海公路天津西段威海~乌海公路天津西段的建设给予了很大的支持。这为项目的顺利完工提供了有效保证。
此外,本项目还获得了来自国家和天津市地方税务部门提供的较大数额的税务优惠。根据国家税收法律,国家税务部门对于为该项目成立的中外合作公司计征15%的所得税,并对其所得税实施“三减两免”;天津市政府在对项目所得税的地方分成中进一步实施了“五
减五免”的优惠政策,还包括对其营业税的基本全额返还(至项目股本投资资金完全回收)。这些来源于政府的支持政策减少了项目的资金流出,相对提高了项目的收益率。
5.2 建议
本项目采用结合市场化的收费公路融资模式。这种模式主要依靠国家的财政投入和银行贷款以及外资和民间资本来建设,然而由于前期对效益估计不足,加之利润分配方案投资各方相差悬殊,导致了大量资金的外流。就本项目而言,带给我们如下启示:
? 加强项目的前期分析研究工作,提高效益预测的科学性和准确性,并以
? 此为根据安排适合项目特点的融资方式,避免大量资金的外流。
? 实现融资渠道的多元化,减少国家及地方财政的投入压力。目前中国的民间资本实力雄厚并且在积极的寻找出路,政府应该充分开展公私合作伙伴关系,扩大基础设施的资金供给。
? 合理安排贷款计划和贷款的偿还时间,减少利息费用的支出,减轻运营初期面临的还款压力,提高项目的财务抗风险能力。
? 政府的各项优惠政策能够有力地支持那些有着良好收益前景的项目达成融资协议,扩大项目的融资空间,顺利地进入建设运营期。
从以上分析来看,本项目带给我们的启示除了要提高前期预测的准确程度,合理划分中外双方间利润分配的同时,更多的是要求融资渠道的拓宽,成熟融资模式的多样化。
目前,公路建设资金的来源日渐多样化,可采用的方式主要有如下几类:
? 主要可融资来源包括:国家的财政投入、公路用户税费收入、银行的直接贷款、合资企业融资。
已有应用先例而积累的经验不足或在经济体制改革过程中应用尚显不足的模式包括收费公路项目融资、BOT、TOT等。项目融资是投资市场化运作的基本方式,关键在于能否引入多元投资主体参与项目公司,通过各参与主体的协调,设计规范的融资计划、风险控制方案、收益共享方案。BOT、TOT等特许权经营方式是城市基础设施建设的重要途径,但由于目前中国特许权项目的实施范围太小,政策法规体系不够健全,因此采用这种方式为一些效益前景好的公路进行融资也是可行的。而通过资金信托、财产信托、受益权信托方式就能够吸收民间闲散的资金实施上述公路建设的项目融资、BOT、TOT融资。
总之,应充分调动民间资本进入的积极性,为未来公路建设融资开辟广阔的前景。为了满足未来高速公路建设资金需求,必须在完善现有融资方式的基础上,拓宽适用市场机制的各种新型融资方式。