焊接工装夹具设计开题报告范文
1. 付费后可以将文档发送到邮箱,点击这里发送
焊接工装夹具设计开题报告范文.doc

焊接工装夹具设计开题报告范文

  毕业设计开题报告

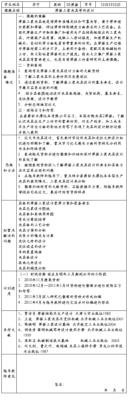
题   目   焊接工装夹具等的设计                 

                                               

专    业    焊接技术及自动化专业                 

班    级  08焊接班                  

学生姓名       李宁               

指导教师          张录鹤             

   

   2010   11  月 02 日


安徽国防科技职业学院毕业设计开题报告书

机械工程            焊接技术及自动化                 专业


第二篇:焊接工装夹具设计说明


目录

序言 ..................................................................... 2

一、夹具设计任务.......................................................... 3

1、焊接产品(复合件)“撑杆焊接组合”的产品图.......................... 3

2、焊接产品“撑杆焊接组合”的重点技术要求分析......................... 3

二、“撑杆焊接组合”装焊夹具设计方案的确定................................. 3

1、基准面的选择(夹具体方式的确定)................................... 3

2、定位方式及元器件选择............................................... 4

3、夹紧方式及元器件选择............................................... 4

4、装焊方案........................................................... 4

5、装焊夹具结构....................................................... 5

三、主要零件设计的说明................................................ 5

1、夹具体............................................................. 5

2、压板............................................................... 5

3、插销机构主体....................................................... 5

4、快撤式螺旋夹紧器件................................................. 5

四、夹具的装配要求.................................................... 5

五、装焊夹具使用说明...................................................... 6

1、夹具的操作步骤..................................................... 6

2、夹具使用注意事项、保养及维护....................................... 6

六、本次课程设计小结、体会及建议.......................................... 6

七、参考资料.............................................................. 7 序言

焊接工装夹具及其在生产中的运用

焊接工装夹具就是将焊件准确定位和可靠夹紧,便于焊件进行装配和焊接、保证焊件结构精度方面要求的工艺装备。在现代焊接生产中积极推广和使用与产品结构相适应的工装夹具,对提高产品质量,减轻工人的劳动强度,加速焊接生产实现机械化、自动化进程等方面起着非常重要的作用。

在焊接生产过程中,焊接所需要的工时较少,而约占全部加工工时的2/3以上的时间是用于备料、装配及其他辅助的工作,极大的影响着焊接的生产速度。为此,必须大力推广使用机械化和自动化程度较高的装配焊接工艺装备。

焊接工装夹具的主要作用有以下几个方面:

(1)准确、可靠的定位和夹紧,可以减轻甚至取消下料和划线工作。减小制品的尺寸偏差,提高了零件的精度和可换性。

(2)有效的防止和减轻了焊接变形。

(3)使工件处于最佳的施焊部位,焊缝的成型性良好,工艺缺陷明显降低,焊接速度得以提高。

(4)以机械装置代替了手工装配零件部位时的定位、夹紧及工件翻转等繁重的工作,改善了工人的劳动条件。

(5)可以扩大先进的工艺方法的使用范围,促进焊接结构的生产机械化和自动化的综合发展。

夹具设计的基本要求

工装夹具应具备足够的强度和刚度。夹具在生产中投入使用时要承受多种力度的作用,所以工装夹具应具备足够的强度和刚度。

夹紧的可靠性。夹紧时不能破坏工件的定位位置和保证产品形状、尺寸符合图样要求。既不能允许工件松动滑移,又不使工件的拘束度过大而产生较大的拘束应力。

焊接操作的灵活性。使用夹具生产应保证足够的装焊空间,使操作人员有良好的视野和操作环境,使焊接生产的全过程处于稳定的工作状态。

便于焊件的装卸。操作时应考虑制品在装配定位焊或焊接后能顺利的从夹具中取出,还要制品在翻转或吊运使不受损害。

良好的工艺性。所设计的夹具应便于制造、安装和操作,便于检验、维修和更换易损零件。设计时还要考虑车间现有的夹紧动力源、吊装能力及安装场地等因素,降低夹具制造成本。

一、夹具设计任务

1、焊接产品(复合件)“撑杆焊接组合”的产品图

撑杆焊接组合由撑杆、喇叭支座、螺母M6和发动机衬管构成;撑杆的材料是20钢,喇叭支座的材料是10钢,发动机衬管的材料是35钢,螺母M6 GB121-86;撑杆焊接组合的总体尺寸是300×60×45;附“撑杆焊接组合”产品图

2、焊接产品“撑杆焊接组合”的重点技术要求分析

1、公差要求

(1)序4发动机衬管两件的中心线之间平行度要求

(2)序4发动机衬管两件的中心线距离和右边反动机衬管中心线与序1撑杆右端面距离为25±0.5

(3)序3螺母M6和序2喇叭支座的组件的中心线与序1撑杆右端面距离为200±1.0

2、焊接要求

(1)序4发动机衬管两件与序1撑杆之间有四处周围角焊缝;

(2)序3螺母M6和序2喇叭支座的组件与序1撑杆之间有两处三面角焊缝;

(3)序3螺母M6和序2喇叭支座之间有周围焊缝。

二、“撑杆焊接组合”装焊夹具设计方案的确定

1、基准面的选择(夹具体方式的确定)

夹具体是夹具的基本件,它既要把夹具的各种元件、机构、装置连接成一个整体,而且还要考虑工件装卸的方便。因此,夹具体的形状和尺寸主要取决于夹具各组成件的分布位置、工件的外形轮廓尺寸以及加工的条件等。在设计夹具体时应满足以下基本要求。 ①、具有足够的强度和刚度。

②、结构简单、轻便,在保证强度和刚度前提下结构尽可能简单紧凑,体积小、质量轻和便于工件装卸。

③、安装稳定牢靠。

④、结构的工艺性好,便于制造、装配和检验

⑤、尺寸要稳定且具有一定精度。

⑥、清理方便。

夹具体毛坯制造方法的选择 综合考虑结构合理性、工艺性、经济型、标准化以及各种夹具体的优缺点等,选择夹具体毛坯制造方法为铸造夹具体;

夹具体的外形尺寸 在绘制夹具总图时,根据工件、定位元件、夹紧装置及其辅助机构在总体上的配置,夹具体的外形尺寸便已大体确定。然后进行造型设计,再根据强度和刚度要求选择断面的结构形状和壁厚尺寸。夹具体的壁厚20mm,长度326mm,宽度128mm;根据设计要求,夹具体上设计有螺孔、销孔,并且要求定位定位器和夹紧器的销孔在装配时配作。

2、定位方式及元器件选择

(1)、定位器的作用是要使工件在夹具中具有准确和确定不便的位置,在保证加工要求的情况下,限制足够的自由度。

工件的定位原理

自由物体在空间直角坐标系中有六个自由度,即沿OX,OY,OZ三个轴向的平动自由度和三个绕轴的转动自由度。要使工件在夹具体中具有准确和确定不变的位置,则必须限制六个自由度。工件的六个自由度均被限制的定位叫做完全定位;工件被限制的自由度少于六个,但仍然能保证加工要求的定位叫不完全定位。在焊接生产中,为了调整和控制不可避免产生的焊

接应力和变形,有些自由度是不必要限制的,故可采用不完全定位的方法。在焊接夹具设计中,按加工要求应限制的自由度而没有被限制的欠定位是不允许的;而选用两个或更多的支撑点限制一个自由度的方法称为过定位,过定位容易位置变动,夹紧时造成工件或定位元件的变形,影响工件的定位精度,过定位也属于不合理设计。

①、以工件的平面为基准进行定位时,常采用挡铁、支撑钉进行定位

②、工件以圆孔内表面为基准进行定位时常采用销定位器

③、工件以圆柱外表面为基准进行定位时常采用V形铁定位器

④、利用以定位工件的轮廓对被定位工件进行定位可采用样板定位器

主焊件“撑杆”用挡板和挡销定位。挡销限制了X方向的平动自由度,挡板限制了Y方向的平动自由度,夹具体限制了Z方向的平动自由度,挡铁螺旋夹紧器件限制了Z方向的转动自由度,螺旋夹紧机构限制了X、Y方向的转动自由度,共限制了6个自由度。

件“发动机衬管”两件用插销机构定位。插销机构限制了X、Y、Z方向的平动自由度,快撤式螺旋夹紧器件限制了Y、Z方向的转动自由度,共限制了5个自由度。

螺母M6和喇叭支座的组件用锥头销钉和螺旋夹紧机构的压板上的开的凹槽来定位。“撑杆”限制了Z方向的平动自由度,螺旋夹紧机构的压板上的开的凹槽限制了Z方向的平转动自由度,锥头销钉限制了X、Y方向的平动自由度,螺旋夹紧机构限制了X、Y方向的转动自由度,共限制了5个自由度。

3、夹紧方式及元器件选择

夹紧机构的三要素是夹紧力方向的确定、夹紧力作用点的确定、夹紧力大小的确定。 对夹紧机构的基本要求如下:

①、夹紧作用准确,处于夹紧状态时应能保持自锁,保证夹紧定位的安全可靠。

②、夹紧动作迅速,操作方便省力,夹紧时不应损害零件表面质量

③、夹紧件应具备一定的刚性和强度,夹紧作用力应是可调节的。

④、结构力求简单,便于制造和维修。

夹紧序1撑杆选用挡板式螺旋夹紧器件;

夹紧序4发动机衬管两件选用快撤式螺旋夹紧器件;

夹紧序3螺母M6和序2喇叭支座的组件选用螺旋夹紧机构。

4、装焊方案

从焊接件产品图中看出,序4、序3和序2的组件分别与序1进行焊接。序1为主焊零件同时也是主体件,它的长度方向可用挡板定位,端面可采用挡销。装焊方案初拟为:

序4发动机衬管两件与序1撑杆先在夹具上装配、点固、取出焊接,然后在夹具上进行序3螺母M6和序2喇叭支座的组件与序1撑杆的装配、完成三面焊。

5、装焊夹具结构

装焊夹具采用夹具体,再在夹具体上装上定位和夹紧序1撑杆的挡板、挡销、螺旋夹紧器件,定位和夹紧序4发动机衬管两件的插销机构、快撤式螺旋夹紧器件,定位和夹紧序3螺母M6和序2喇叭支座的组件的锥头销钉、螺旋夹紧机构,构成整个焊接夹具。

“撑杆焊接组合”装焊夹具结构见“撑杆焊接组合”装焊夹具图

三、主要零件设计的说明

1、夹具体

综合考虑了结构合理性、工艺性、经济型、标准化以及各种夹具体的优缺点等,选择夹具体毛坯制造方法为铸造夹具体;考虑到定位的精确度,要求定位定位器和夹紧器的销孔在装配

时配作;考虑到焊件小,夹具体的强度要求以及夹具体的结构要求,没有在夹具体上设计加强筋。

2、压板

考虑到定位锥头销钉需垂直取出焊件才能保证顺利脱离焊件,在压板下边设置了弹簧;考虑到对螺母M6和喇叭支座的组件的定位,在压板上开了凹槽起到定位作用;考虑到快速并顺利取出焊件,将压板设计成可退式压板。

3、插销机构主体

插销机构主体作为插销的支座,考虑到发动机衬管两件之间距离小,将两个插销的插销机构主体做成一体;并且为了保证发动机衬管两件中心线的距离和平行度将在设计一体的插销机构主体的插销孔时要求两孔中心线的距离和平行度。

4、快撤式螺旋夹紧器件

同插销机构主体一样,快撤式螺旋夹紧器件主体也做成一体并且要求两孔中心线的距离。 快撤式螺旋夹紧器件工作过程:螺母套筒不直接固定在主体上,而是以它外圆上的L形槽沿着主体上的定位销来回移动;工件装入后推动手柄使螺母套筒连同螺栓快速接近工件;转动手柄使定位销进入螺母套筒的圆周槽内,螺母不能轴向移动,再旋转螺栓便可夹紧工件;卸下焊件时,只要稍松螺栓,再用手柄转动螺母套筒使销钉进入螺母套筒外圆的直槽位置,便可快速撤回螺栓,取出焊件。

四、夹具的装配要求

(1)、挡销装配到夹具体上时,需要保证基面与夹具体横向中心线垂直

(2)、定位和夹紧序1撑杆的挡板、螺旋夹紧器件装配到夹具体上时,需要保证基面与夹具体横向中心线平行;定位和夹紧序4发动机衬管两件的插销机构、快撤式螺旋夹紧器件装配到夹具体上时,需要保证其中心线与夹具体横向中心线垂直。

(3)、定位和夹紧序4发动机衬管两件的插销机构、快撤式螺旋夹紧器件的装配,装上螺钉,配做销钉孔并由销钉保证插销机构和快撤式螺旋夹紧器件右边中心线与挡销基面的距离和公差

(4)、定位和夹紧序3螺母M6和序2喇叭支座的组件的螺旋夹紧机构装配时,装上螺柱底座螺钉,配做销钉孔并由销钉保证螺旋夹紧机构定位锥头销钉中心线与挡销基面的距离和公差。

(5)、定位和夹紧序1撑杆的挡板、螺旋夹紧器件的装配,装上螺钉,配做销钉孔并由销钉保证挡板和螺旋夹紧器件右端面与挡销基面的距离

(6)、装上弹簧、压板等其他零件,完成整个装配。

五、装焊夹具使用说明

1、夹具的操作步骤

(1)、将序4发动机衬管两件按照“撑杆焊接组合”图装配到序1撑杆上,并将其放置于夹具体上,由挡销、挡板将序1撑杆定位,由螺旋夹紧器夹紧序1撑杆;同时由插销将序4发动机衬管两件定位,由快撤式螺旋夹紧器件将其夹紧。

(2)、点固焊后,松开快撤式螺旋夹紧器件,拔出插销,取下进行焊接

(3)、将焊件再放置于夹具体上,由挡销、挡板将焊件定位,由螺旋夹紧器夹紧焊件;之后将螺母M6和喇叭支座的组件放置焊件之上并由螺旋夹紧机构上的锥头销钉和螺旋夹紧机构的压板上的开的凹槽来定位由螺旋夹紧机构夹紧

(4)、对螺母M6和喇叭支座的组件与撑杆进行三面焊,然后松开所有螺旋夹紧器,夹紧螺母M6和喇叭支座的组件的螺旋夹紧机构的压板被弹簧弹起,其上的定位锥头销钉随之脱离焊件,然后将压板推出使一端脱离螺旋夹紧机构螺柱,将压板旋转到焊件一边,之后取出焊件。

2、夹具使用注意事项、保养及维护

(1)使用前对限位尺寸检查是否还保持正确位置;

(2)如果挡销磨损超差,可以进行打磨修复;如果挡板、插销、定位锥头销磨损超差,可以重新组装,错开磨损部位后继续使用。

(3)使用后需要涂防绣油。

六、本次课程设计小结、体会及建议

大多数焊接工装是为某种焊接组合件的装配焊接工艺而专门设计的,属于非标准装置,往往需要根据产品机构特点、生产条件和你实际需要自行设计制造。焊接工装设计是生产准备工作的重要内容之一,也是焊接生产工艺设计的主要任务之一。对于汽车、摩托车和飞机等制造业,可以毫不夸张地说,没有焊接工装就没有产品。通过在工艺设计时,提出所需要的工装类型、结构草图和简要说明,在此基础上完成详细的结构和零件设计及全部图样。

工装设计的质量,对生产效率、加工成本、产品质量以及生产安全等有直接的影响,为此,设计焊接工装时必须考虑实用性、经济性、可靠性、艺术性等。

在机械设计和制造过程中,普遍存在尺寸链问题。在把零件组装成机器的过程中,也就是将零件上有关的尺寸进行组合和积累。由于零件尺寸存在制造误差,因此装配时也就会有误差的综合和积累。累积后形成的总误差将会影响机器的工作性能和质量。这就形成了零件的尺寸误差和综合误差之间的相互影响关系。设计工装夹具也不例外。合理地确定零件的尺寸公差和形位公差显得很重要。

通过本次课程设计,不仅增强了对焊接工艺装备专业性知识的系统化,而且将专业知识、设计能力和实践能力的有机的结合在一起。收获更深的应该是夯实并拓宽了设计工装夹具的思路以及对设计的思维原则性和灵活性的锻炼。

七、参考资料

1、贾安东.焊接结构及生产设计.天津:天津大学出版社,1989

2、王政.焊接工装夹具及变位机械.北京:机械工业出版社,2001

3、陈焕明.焊接工装设计基础.北京:航空工业出版社,2004

4、中国机械工程学会焊接学会.焊接手册(第2版).北京:机械工业出版社,2001

5、胡家秀.简明机械零件设计使用手册.北京:机械工业出版社,1999

6、祖业发.现代机械制图.北京:机械工业出版社.2002;

7、许杏根等.简明机械设计手册.北京:机械工业出版社,1999

8、甘肃工业大学焊接教研室.焊接机械装备图册.北京:机械工业出版社,1982

9、曾乐.焊接工程学.北京:新时代出版社,1986

一、夹具设计任务

1、焊接产品(复合件)“撑杆焊接组合”的草图

见“撑杆焊接组合”图

2、焊接产品“撑杆焊接组合”的重点技术要求分析

(1)序4发动机衬管两件的中心线之间平行度要求

(2)序4发动机衬管两件的中心线距离和右边反动机衬管中心线与序1撑杆右端面距离为25±0.5

(3)序3螺母M6和序2喇叭支座的组件的中心线与序1撑杆右端面距离为200±1.0

二、“撑杆焊接组合”装焊夹具设计方案的确定

1、装焊方案

从焊接件产品图中看出,序4、序3和序2的组件分别与序1进行焊接。序1为主焊零件同时也是主体件,它的长度方向可用挡板定位,端面可采用挡销。装焊方案初拟为:

序4发动机衬管两件与序1撑杆先在夹具上装配、点固、取出焊接,然后在夹具上进行序3螺母M6和序2喇叭支座的组件与序1撑杆的装配、完成三面焊。

2、装焊夹具结构

装焊夹具采用夹具体,再在夹具体上装上定位和夹紧序1撑杆的挡板、挡销、螺旋夹紧器件,定位和夹紧序4发动机衬管两件的插销机构、快撤式螺旋夹紧器件,定位和夹紧序3螺母M6和序2喇叭支座的组件的锥头销钉、螺旋夹紧机构,构成整个焊接夹具。

“撑杆焊接组合”装焊夹具结构见“撑杆焊接组合”装焊夹具图

3、夹具的定位原理及特点

主焊件“撑杆”用挡板和挡销定位,限制了5个自由度,

件“发动机衬管”两件用插销机构定位,限制了5个自由度。

螺母M6和喇叭支座的组件用锥头销钉和螺旋夹紧机构的压板上的开的凹槽来定位,限制了5个自由度。

4、主要零件设计的说明

(1)、压板

考虑到定位锥头销钉需垂直取出焊件才能保证顺利脱离焊件,在压板下边设置了弹簧;考虑到对螺母M6和喇叭支座的组件的定位,在压板上开了凹槽起到定位作用;考虑到快速并顺利取出焊件,将压板设计成可退式压板。

(2)、插销机构主体

插销机构主体作为插销的支座,考虑到发动机衬管两件之间距离小,将两个插销的插销机构主体做成一体;并且为了保证发动机衬管两件中心线的距离和平行度将在设计一体的插销机构主体的插销孔时要求两孔中心线的距离和平行度。

(3)、快撤式螺旋夹紧器件

同插销机构主体一样,快撤式螺旋夹紧器件主体也做成一体并且要求两孔中心线的距离。 快撤式螺旋夹紧器件工作过程:螺母套筒不直接固定在主体上,而是以它外圆上的L形槽沿着主体上的定位销来回移动;工件装入后推动手柄使螺母套筒连同螺栓快速接近工件;转动手柄使定位销进入螺母套筒的圆周槽内,螺母不能轴向移动,再旋转螺栓便可夹紧工件;卸下焊件时,只要稍松螺栓,再用手柄转动螺母套筒使销钉进入螺母套筒外圆的直槽位置,便可快速撤回螺栓,取出焊件。

、夹具的装配要求

(1)、挡销装配到夹具体上时,需要保证基面与夹具体横向中心线垂直

(2)、定位和夹紧序1撑杆的挡板、螺旋夹紧器件装配到夹具体上时,需要保证基面与夹具体横向中心线平行;定位和夹紧序4发动机衬管两件的插销机构、快撤式螺旋夹紧器件装配到夹具体上时,需要保证其中心线与夹具体横向中心线垂直。

(3)、定位和夹紧序4发动机衬管两件的插销机构、快撤式螺旋夹紧器件的装配,装上螺钉,配做销钉孔并由销钉保证插销机构和快撤式螺旋夹紧器件右边中心线与挡销基面的距离和公差

(4)、定位和夹紧序3螺母M6和序2喇叭支座的组件的螺旋夹紧机构装配时,装上螺柱底座螺钉,配做销钉孔并由销钉保证螺旋夹紧机构定位锥头销钉中心线与挡销基面的距离和公差。

(5)、定位和夹紧序1撑杆的挡板、螺旋夹紧器件的装配,装上螺钉,配做销钉孔并由销钉保证挡板和螺旋夹紧器件右端面与挡销基面的距离

(6)、装上弹簧、压板等其他零件,完成整个装配。

三、装焊夹具使用说明

1、夹具的操作步骤

(1)、将序4发动机衬管两件按照“撑杆焊接组合”图装配到序1撑杆上,并将其放置于夹具体上,由挡销、挡板将序1撑杆定位,由螺旋夹紧器夹紧序1撑杆;同时由插销将序4发动机衬管两件定位,由快撤式螺旋夹紧器件将其夹紧。

(2)、点固焊后,松开快撤式螺旋夹紧器件,拔出插销,取下进行焊接

(3)、将焊件再放置于夹具体上,由挡销、挡板将焊件定位,由螺旋夹紧器夹紧焊件;之后将螺母M6和喇叭支座的组件放置焊件之上并由螺旋夹紧机构上的锥头销钉和螺旋夹紧机构的压板上的开的凹槽来定位由螺旋夹紧机构夹紧

(4)、对螺母M6和喇叭支座的组件与撑杆进行三面焊,然后松开所有螺旋夹紧器,夹紧螺母M6和喇叭支座的组件的螺旋夹紧机构的压板被弹簧弹起,其上的定位锥头销钉随之脱离

焊件,然后将压板推出使一端脱离螺旋夹紧机构螺柱,将压板旋转到焊件一边,之后取出焊件。

2、夹具使用注意事项、保养及维护

(1)使用前对限位尺寸检查是否还保持正确位置;

(2)如果挡销磨损超差,可以进行打磨修复;如果挡板、插销、定位锥头销磨损超差,可以重新组装,错开磨损部位后继续使用。

(3)使用后需要涂防绣油。

四、本次课程设计小结、体会及建议

五、参考资料

1、贾安冬 焊接结构及生产设计 天津:天津大学出版社,1989

2、王政 焊接工装夹具及变位机械 北京:机械工业出版社,2001

3、陈焕明 焊接工装设计基础 北京:航空工业出版社,2004

4、中国机械工程学会焊接学会 焊接手册(第2版) 北京:机械工业出版社,2001

5、胡家秀 简明机械零件设计使用手册 北京:机械工业出版社,1999

焊接工装夹具设计开题报告范文.doc
下载说明:

1. 下载的文档为Word格式,下载后可用office或者wps办公APP打开进行编辑;

2.如果无法直接在手机上 打开/保存word文档,可能是手机存在兼容性问题;可将文档发送到邮箱,在电脑中下载打开。

3.如无查收到邮件,可能是被当成垃圾邮件或者广告邮件过滤了,请到垃圾邮件或者广告邮件文件夹检查是否有收到;

4. 下载时请不要更换浏览器或者清理浏览器缓存,否则会导致无法下载成功;

5. 网页上所展示的文章内容和下载后的文档内容是保持一致的,下载前请确认当前文章内容是您所想要下载的内容。

6. 付费用户如有下载相关问题,请添加客服微信号STSA99,并留言反馈,客服将在一个工作日内答复;